2022

04/08

16:29

来源:
莎车县财政局

字体:【

访问量:

扫一扫在手机打开当前页

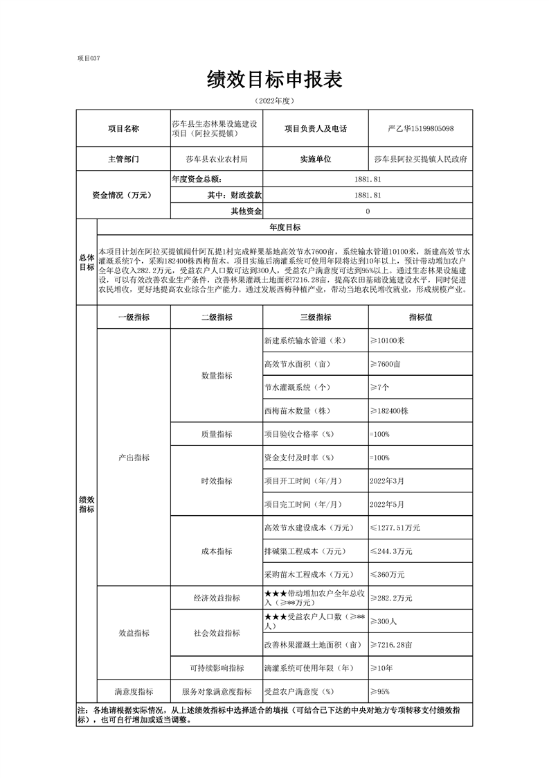
莎车县2022年政府预算公开

来源:莎车县财政局 发布日期:2022-04-08 16:29 浏览次数: 字体:【


















































































































































































作者:
【打印本文】 【关闭】

关联稿件: