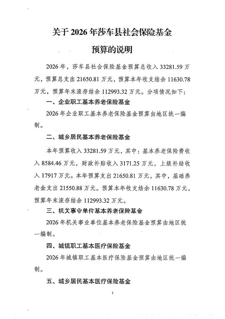
关于莎车县2026年社会保险基金收支预算情况的说明
来源:莎车县财政局 发布日期:2026-02-06 12:40 浏览次数: 字体:【大 中 小】










作者:
【关闭】
关联稿件:

分享
微博
微信