当前位置: 首页 > 政务动态 > 公示公告

2024

04/23

19:03

来源:
莎车县自然资源局

字体:【

访问量:

扫一扫在手机打开当前页

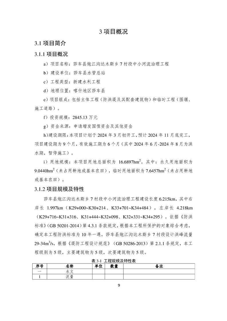
莎车县炮江沟达木斯乡7村段中小河流治理工程土地复垦方案文本和附件

来源:莎车县自然资源局 发布日期:2024-04-23 19:03 浏览次数: 字体:【
























































































































作者:
【打印本文】 【关闭】