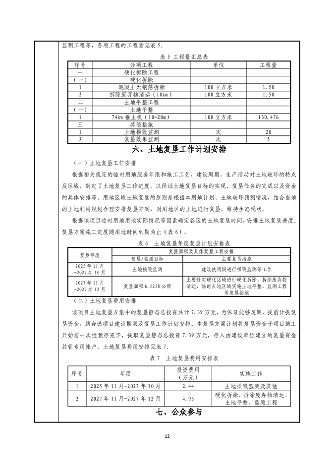
当前位置: 首页 > 政务动态 > 公示公告

2025

12/30

11:40

来源:
莎车县自然资源局

字体:【

访问量:

扫一扫在手机打开当前页

莎车县80万千瓦光伏治沙项目(一期40万千瓦)临时用地土地复垦方案报告表

来源:莎车县自然资源局 发布日期:2025-12-30 11:40 浏览次数: 字体:【














































作者:
【打印本文】 【关闭】