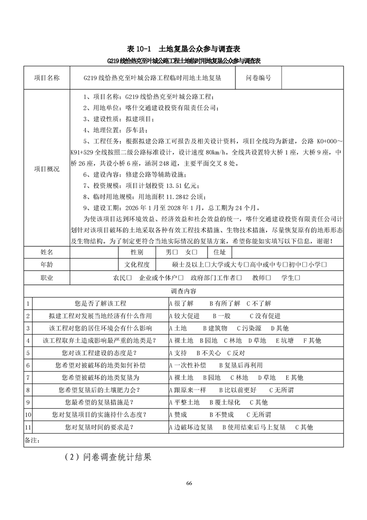
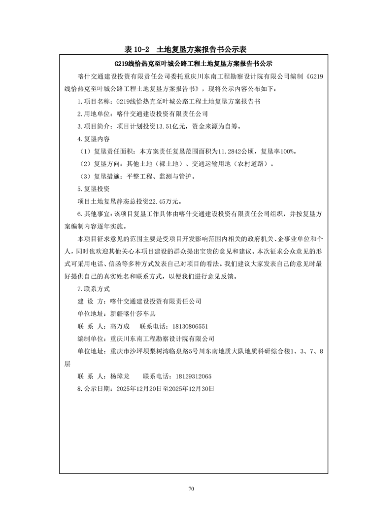
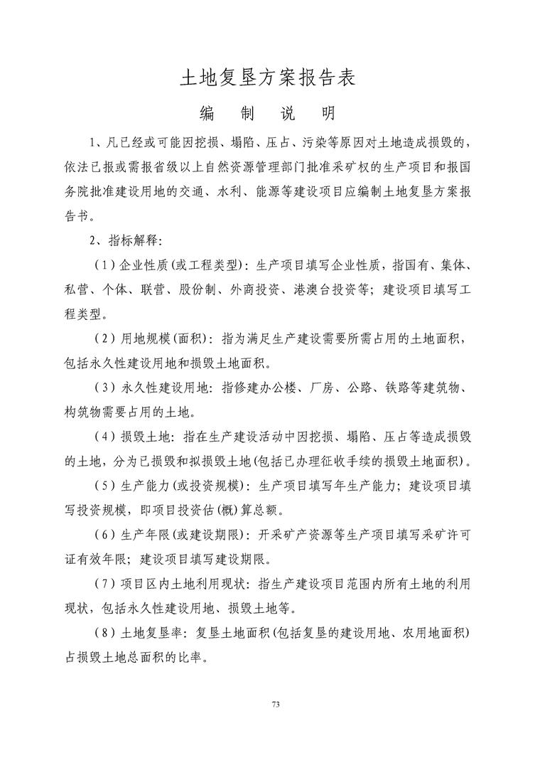
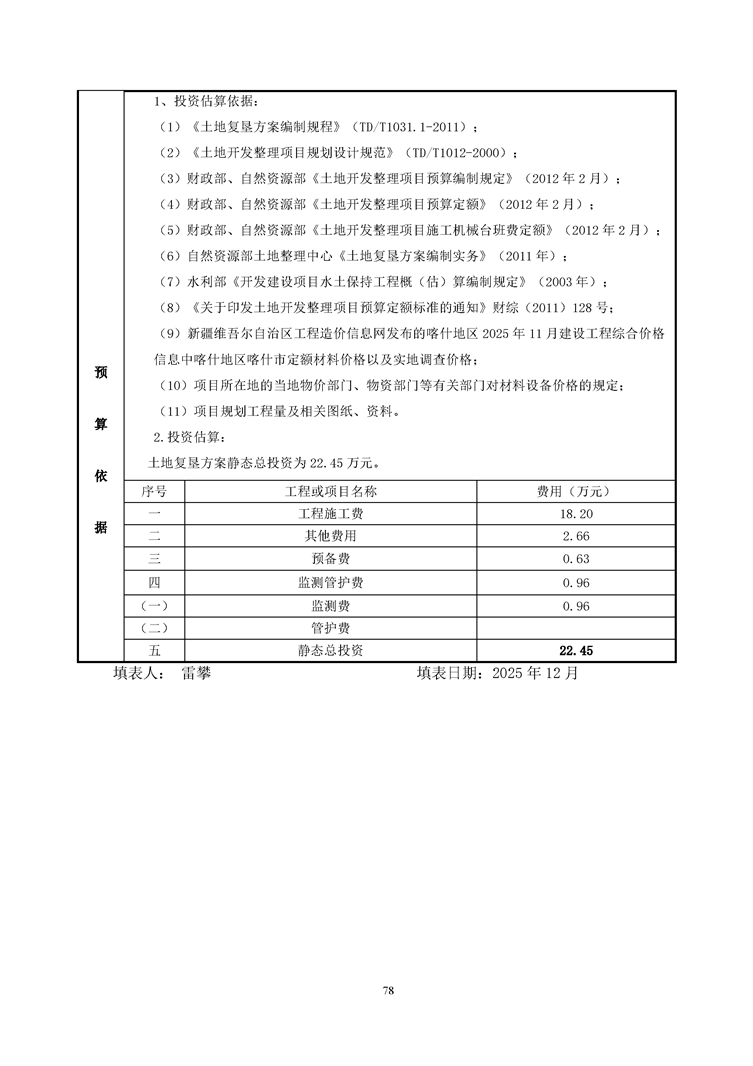
G219线恰热克至叶城公路工程临时用地土地复垦方案报告书
来源:莎车县自然资源局 发布日期:2026-04-14 13:09 浏览次数: 字体:【大 中 小】



































































































作者:
【关闭】
关联稿件:

分享
微博
微信