当前位置: 首页 > 政务动态 > 公示公告

2025

08/12

18:55

来源:
莎车县自然资源局

字体:【

访问量:

扫一扫在手机打开当前页

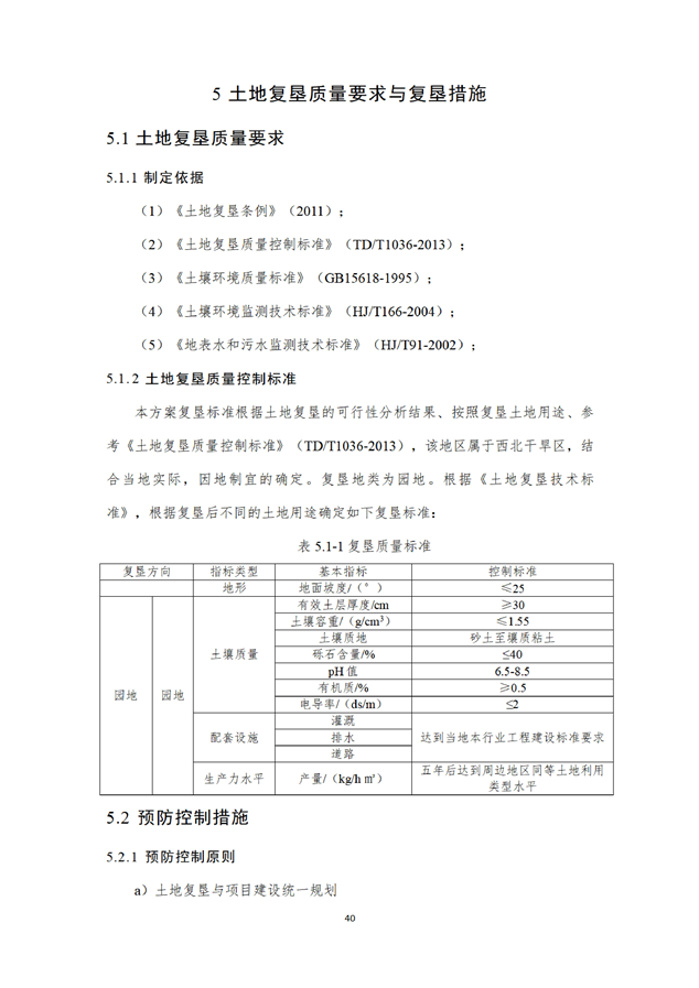
喀什阿热勒110kV输变电工程项目临时用地土地复垦方案报告书

来源:莎车县自然资源局 发布日期:2025-08-12 18:55 浏览次数: 字体:【



































































































































作者:
【打印本文】 【关闭】