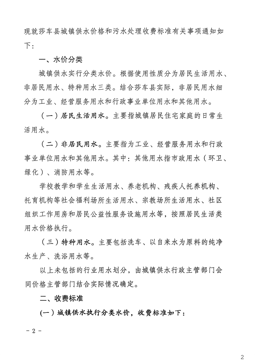
索引号:010390524/2026-00042 文号:莎发改规〔2026〕2 号 发布机构:莎车县发展和改革委员会 成文日期:2026年2月9日 发布日期:2026/03/03 11:03 有效性:现行有效 名称:关于调整莎车县城镇供水价格和污水处理收费标准的通知
关于调整莎车县城镇供水价格和污水处理收费标准的通知






索引号:010390524/2026-00042 文号:莎发改规〔2026〕2 号 发布机构:莎车县发展和改革委员会 成文日期:2026年2月9日 发布日期:2026/03/03 11:03 有效性:现行有效 名称:关于调整莎车县城镇供水价格和污水处理收费标准的通知





